中国经济报道11月6日讯(熊辉 王海珠)在“2021乡村发展高层论坛平行论坛1:2021全球减贫伙伴研讨会”期间,由中国国际扶贫中心、中国互联网新闻中心、世界银行、联合国粮农组织、国际农业发展基金、世界粮食计划署、亚洲开发银行联合主办的第二届“全球减贫案例征集活动”公布106个获奖案例。由联合国粮食及农业组织,农业农村部国际交流服务中心、福建省农业农村厅提交的《春伦助力全球重要农业文化遗产“福州茉莉花与茶文化系统”开发减贫模式》案例成功入选。

近年来,春伦集团在市农业农村局指导下,通过创建合作社、完善利益联结机制等方式,将单户生产的茶农组织起来,建立起覆盖省内10个基地,茶园面积达4.2万亩的规模化生产基地,带动周边10多万亩茶园的发展,以及10多万茶农的就业。通过挖掘当地的文化资源和景观特色,借助茉莉花节等活动形式,春伦集团带动周边经济,激发山村活力。同时,春伦集团还与罗源中房镇中房村、叠石村,永泰梧桐镇坂埕村的数十户村民结对子,并针对各户进行建档立卡,了解家庭情况以及制定帮扶措施。
据悉,“全球减贫案例征集活动”面向全球关心扶贫的组织和个人征集原创优秀减贫案例,旨在以案例为载体,推广分享各国减贫成功实践。
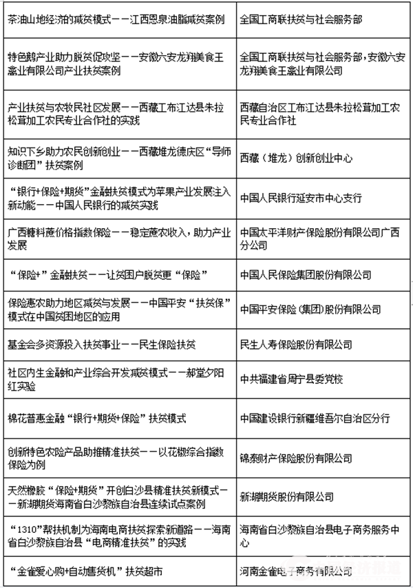
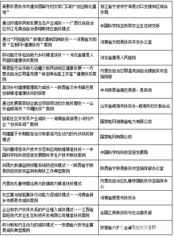
附:第二届“全球减贫案例征集活动”获奖案例名单(排名不分先后)







综合报道:中国经济报道
编辑:王海珠(微信13520414009) 郑紫文
往期回顾
■头条| 福州市委常委、宣传部部长陆菁赴仓山调研民营企业,走访春伦集团
■头条| 福建春伦集团董事长傅天龙出席海外“福茶驿站”启动仪式并发言
■521,福建省表彰“最美家庭”——春伦集团董事长傅天龙家庭榜上有名~
■“以复兴福州茉莉花茶产业为己任,让中国茶及茶文化走向世界”——非遗传承人、春伦集团董事长傅天龙
■#新春大拜年 福建春伦集团有限公司董事长傅天龙 祝大家2022年生活幸福,虎虎生威!
■“心系乡梓 崇文重教”春伦集团捐款100万助力福州城门中学特色办学
■春伦之“春”——福州市市长尤猛军调研春伦集团指导推动“世界茶文化交流港”项目建设
- 重点推介 -
中国经济报道-“落地各省市县”系列重点项目
↓↓↓
附:“落地各省市县”系列重点项目:
项目推介| 建筑材料工业技术情报研究所:为建材企业提供高效、专业的认证评价服务
项目推介| 翔东龙XL100飞机系列:通用飞机研发制造和运营 多种机型系列广泛适应各类应用场景
项目推介| 城市社区体育运动公园:打造具有明显消费标签的体育运动休闲目的地
项目推介| 中国健康产业投资基金:寻找对中国健康产业未来发展有价值的优秀企业
项目推介|“健康中国”国家重点工程——国家健康医疗大数据重点项目
项目推介| 中国冰雪-冰雪魔法世界《后冰雪情缘》综合文旅项目——成功助威冬奥后,为中国冰雪经济添一把“火”
项目推介|“易快停•城市级智慧停车项目”:集投融资、建设、运营、停车后服务产业链于一体的城市停车服务
项目推介| 全国首届“兴品官”主播大赛暨数字乡村互联网营销师大赛
项目推介| 北交所上市直通车——玖零中创上市加速器为企业提供一站式全产业链服务 实现快速上市
项目推介| 苏州园林产业集团:姑苏印象·旅居小镇-落地投资建设运营一体化项目
项目推介| 《中国推介》栏目:向世界推介中国 向中国推介世界
项目推介| 林业与草原局碳汇开发交易项目:助力企业实现“碳达峰、碳中和”战略目标
项目推介| 胡润百富全球500强俱乐部:从“走出去”与“引进来”打造招商引资的“品牌之都”
项目推介| 国际高新技术研究院——国家级超级项目孵化投放综合性平台
项目推介| 七星生态集团:一站式生态产业建设和运营综合服务“管家”
项目推介| 光大国信环保科技固(危)废资源化体系:打通固废综合利用的最后一公里
项目推介| 中国科学院喀斯玛科技孵化器:搭建公共孵化创业服务平台
项目推介| 中国科学院海外人才创业园及孵化器:构建“中科院公共孵化创业服务平台”
项目推介| 国家科技部院士专家协同创新中心——构建政产学研用一体化协同创新示范区
项目推介| 国家林业和草原局林产工业规划设计院——林草行业咨询设计的排头兵、国家队
项目推介| 国家发改委基金债产品(国信中数投资管理有限公司)
项目推介| 国家电力投资集团中电国际新能源——《新能源项目投资意向书》
项目推介| 中国化学工程集团中化学生态环境有限公司——清洁能源工程领域的领军者
项目推介| 中国船舶集团环境工程有限公司——专业化大型生态修复与环境保护产业平台
项目推介| 中国华电集团清洁能源有限公司:国内一流的综合能源服务提供商
项目推介| 中国交通建设集团良业科技集团股份公司——光科技服务商 用光讲好城市故事
项目推介| 中国航天建设集团——航天领域全流程一体化的智能建造解决方案
重点项目推介| 中国华录集团“数据湖+、智慧城市、智慧交通”项目
项目推介| 中信集团“产业+科技+金融”千亿特色产业集群项目
■简介| 【北京各省市驻京机构商务协会】——共建永不落幕的“各省市政府三招三引政企合作平台”
■简介| 【京忠智库】——汇集雄厚国内外高端专家学者队伍的“大型国际公共关系智库”
■简介| 【中国经济报道】——以项目运营为主、媒企会联动发展的“开放型融媒体产业智库综合服务平台”

中国经济报道独特的“1+3+6+N”发展思路:
1:1个平台:“开放型融媒体综合服务平台”
3:3驾马车:“融媒体集群矩阵+商协会+专家智库”
6:6大产业智库:“专家推介(专家库)、人才推介(人才库)、企业推介(企业库)、项目推介(项目库)、机构推介(投资机构库)、招商推介(招商信息库)”
N:N个供需链接:服务于社会经济发展的N个供需链接
中国经济报道“三驾马车”超级资源综合赋能平台,依托云端会议模式,推出八大对接“直通车”:
“高端智库”对接直通车;
“三招三引”对接直通车;
“大额采购”对接直通车;
“大额融资”对接直通车;
“企业上市”对接直通车;
“重点项目”对接直通车;
“疑难案件”对接直通车;
“世界首创”对接直通车。
![[最新] 中国经济报道各项业务及项目介绍(PDF版)2022.5.26_99.jpg](http://www.cctvjingji.com/ueditor/php/upload/image/20220527/1653630486228185.jpg)



作为经济发展的“助推者”,中国经济报道联合北京各省市驻京机构商务协会、京忠智库及各省市人民政府驻京办、各省市商协会、上市公司、500强企业、央企国企、各大金融机构资源,被誉为赋能经济“三驾马车+”超级集群综合赋能平台,“融媒体集群矩阵+商协会+专家智库+”联手发力,助力地方政府招商引资,以独特的资源优势赋能企业发展!
《中国经济报道》融媒体综合服务平台概况介绍























