• 加入收藏| 设为首页| 分享| 网站地图


  • 69

    独角兽专题| 2022年杭州独角兽及准独角兽企业研究报告

    中国经济报道  2022-02-15 00:28     浏览量:257018

    中国经济报道-“中国独角兽”专题

    独角兽.jpg

    【中国经济报道“中国独角兽”特别专题】

    来源|36氪研究(ID:kr_research)

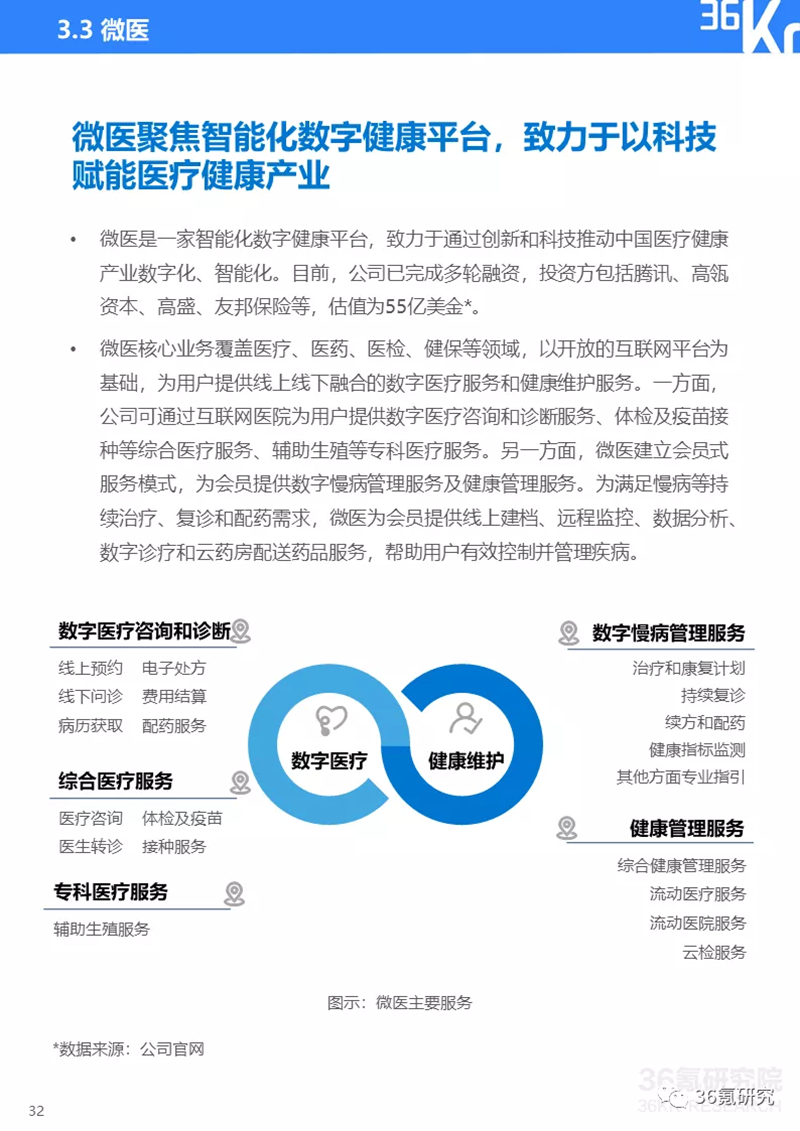
    独角兽/准独角兽企业凭借创新的技术、高效的产品和独特的商业模式等引领数字经济的发展,赋能传统产业的同时,拓展生产生活的边界,增强经济发展韧性,折射出经济发展的强劲新动能。

    目前,杭州已稳居新一线城市前列,具有“创新活力之城”的特色优势,并致力于打造“数字经济第一城”。随着杭州数字产业化和产业数字化水平的不断提升,数字经济成为杭州独角兽及准独角兽企业重点发力方向。同时,杭州创新环境也在不断改善与优化,为独角兽及准独角兽企业厚植了适宜的发展土壤。根据上海市经济信息中心发布的《全球科技创新中心评估报告2021》,杭州科技创新实力位于全球第51名,较去年提高13名。

    36氪研究院试图描摹出2022年杭州独角兽/准独角兽企业发展全景图,从行业、区域、融资三大维度探索其发展环境、特征及趋势。

    发展现状:

    政策、资本、技术及营商环境等利好要素,为杭州独角兽/准独角兽企业的孕育提供优质土壤。根据36氪研究院数据,截至2021年12月31号,杭州已有28家独角兽企业和152家准独角兽企业,呈多行业的分布特征。

    行业分布:

    杭州独角兽企业分布于电子商务、汽车交通、企业服务、本地生活、金融科技、医疗健康、先进制造和教育行业,其中电子商务、汽车交通和企业服务领域独角兽企业数量位列前三,分别为6家、6家和4家,合计占比达57.1%。杭州准独角兽企业分布在医疗健康、企业服务、电子商务、本地生活、人工智能、汽车交通、大数据、金融科技、先进制造、教育、文娱体育、房产服务和旅游等13个行业中。其中,医疗健康、企业服务和电子商务行业准独角兽企业数量位列前三,分别为35家、32家和18家,合计占比高达55.9%。

    1.png

    图示:截至2021年底杭州独角兽企业行业分布&截至2021年底杭州准独角兽企业行业分布

    区域分布:

    从区域分布来看,杭州独角兽及准独角兽企业数量排名前三的地区为余杭区、西湖区及滨江区,分别为57家、39家及32家。余杭区独角兽及准独角兽企业数量最多为企业服务行业;西湖区独角兽及准独角兽企业多集中于电子商务行业;滨江区为企业服务和医疗健康居多;钱塘新区及萧山区则以医疗健康为主。

    2.png

    图示:截至2021年底杭州独角兽企业地域分布

    (根据省政府办公厅发布的《浙江省人民政府关于调整杭州市部分行政区划的通知》(浙政发〔2021〕7号),杭州部分行政区划优化调整。为方便统计,本报告根据企业注册地进行区域独角兽及准独角兽企业数量统计。基于此,杭州部分区域独角兽及准独角兽企业数量会有所出入。)

    融资情况:

    杭州独角兽企业总估值超过3千亿美元,平均估值超百亿美元。整体估值分布不均:72%独角兽企业估值低于30亿美元,仅占总估值的7%。

    3.png

    图示:截至2021年底杭州独角兽企业估值分布

    杭州独角兽及准独角兽企业融资轮次多处于中早期。其中,完成天使轮、A轮、B轮的早期融资公司数占独角兽及准独角兽企业总数52.7%。

    4.png

    图示:截至2021年底杭州独角兽/准独角兽企业融资轮次

    发展趋势与建议:

    未来,受政府政策、市场需求、人才资源等因素的影响,杭州医疗健康产业将持续增长,独角兽及准独角兽企业数量和估值有望进一步提升。另外,基于旺盛的市场需求和政府的大力扶持等,杭州数字技术优势将日益突出,同时对独角兽及准独角兽企业的发展也将起到重要推动作用。

    作为创新型主体,独角兽/准独角兽企业在发展过程中难免也会遇到困境。现阶段,企业间发展不均衡、运营持续性不足、产品及服务同质化是杭州独角兽及准独角兽企业所面临的主要挑战。从准独角兽发展至独角兽甚至超级独角兽企业,企业可从产业资源利用、组织文化建设和企业创新路径三方面发力,在竞争激烈的市场上开辟出一条适合自身发展道路的同时,持续巩固竞争优势。

    本报告重点研究问题如下:

    什么是独角兽/准独角兽企业?

    哪些因素驱动着杭州独角兽/准独角兽企业发展?

    杭州独角兽/准独角兽企业行业分布如何?

    杭州独角兽/准独角兽企业地域分布呈怎样的特征?

    杭州独角兽/准独角兽企业融资情况如何?

    杭州独角兽/准独角兽企业呈现怎样的发展趋势?

    杭州独角兽/准独角兽企业目前存在哪些发展问题?

    杭州独角兽/准独角兽企业如何开辟出适合自身发展的道路?

    5.png

    6.png

    7.png

    8.png

    9.png

    10.png

    11.png

    12.png

    13.png

    14.png

    15.png

    16.png

    17.png

    18.png

    19.png

    20.png

    21.png

    22.png

    23.png

    24.png

    25.png

    26.png

    27.png

    28.png

    29.png

    30.png

    31.png

    32.png

    33.png

    34.png

    35.png

    36.png

    37.png

    38.png

    39.png

    40.png

    41.png

    42.png

    43.png

    44.png

    45.png

    46.png

    47.png

    48.png


    信息来源:36氪

    (文章由友情单位-中国技术创业协会副理事长、北京高精尖科技开发院院长汪斌 特别推荐)

    综合报道:中国经济报道融媒体中心

    编辑:王海珠(微信13520414009)


    中国经济报道“中国独角兽”特别专题:

    ■成都:全球首个“独角兽岛”建设进展来了!2批次建筑已完成封顶

    ■2022年杭州独角兽及准独角兽企业研究报告

    ■杨晟宁:北京有这么多的“独角兽”,你骄傲吗?

    ■南京500多家独角兽、培育独角兽、瞪羚企业开年忙碌

    ■今年,新茶饮第一只独角兽诞生:估值100亿

    ■苏州园区这家“独角兽”,专门提供全球科技“情报服务”

    ■张江这家独角兽企业,把工厂工人变成“超人” 

    ■常州,冲出一只超级独角兽:估值460亿 

    ■业内专家:让研究所、高校的科研成果转化落地,让科技型中小企业创造应用场景

    ■2022年“独角兽”之争 谁能笑傲江湖?

    ■汪斌:基金是科技成果转化重要抓手

    ■汪斌:用好科技成果评价手段,加快科技成果转化

    ■2021年中国独角兽名单

    ■什么是独角兽企业?

    点赞gif.gif

    中国经济报道 入驻平台副本.jpg


    中经聚焦.jpg

    作为经济发展的“助推者”,中国经济报道联合北京各省市驻京机构商务协会、京忠智库等权威机构,被誉为赋能经济“三驾马车”,“媒体+商协会+智库”联手发力,助力地方政府招商引资,以独特的资源优势赋能企业发展!

    “三驾马车”联手发力赋能企业.pdf

    ▶ 中国经济报道 简介.pdf

    ▶ 中国经济报道简介及项目介绍.pdf

    王京忠总编辑介绍《中国经济报道》融媒体综合服务平台

    中国经济报道-北京各省市驻京机构商务协会-落地各省市重点项目库.jpg

    【责任编辑:王海珠】
  • 手机扫码 继续阅读

    分享到…